衡水金卷先享题 2022-2023学年度上学期高三年级期中考试(老高考)政治试题答案,目前答案易对网已经整理了衡水金卷先享题 2022-2023学年度上学期高三年级期中考试(老高考)政治试题答案的各科答案和试卷,更多联考试卷请关注本网站。


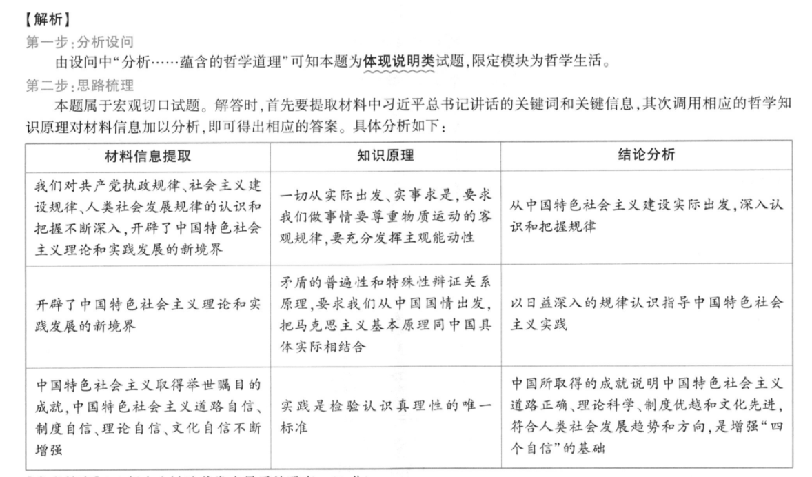
17.【参考答案】①从中国特色社会主义建设实际出发,深入认识和把握规律。(4分)②以日益深入的规律认识指导中国特色社会主义实践。(2分)③中国特色社会主义取得重大成就,表明党对规律的认识是经过实践检验的真理。(2分)④中国特色社会主义道路正确、理论科学、制度优越和文化先进,符合人类社会发展趋势和方向,是增强“四个自信”的基础。(4分)》【考查点】本题考查意识的能动作用、尊重客观规律性与发挥主观能动性、实践和认识的辩证关系、认识的反复性和无限性矛盾的普遍性和特殊性、社会发展总趋势。【解析】第一步:分析设问由设问中“分析…蕴含的哲学道理”可知本题为体现说明类试题,限定模块为哲学生活。第二步:思路梳理本题属于宏观切口试题。解答时,首先要提取材料中主席总书记讲话的关键词和关键信息,其次调用相应的哲学知识原理对材料信息加以分析,即可得出相应的答案。具体分析如下:材料信息提取知识原理结论分析我们对共产党执政规律、社会主义建一切从实际出发、实事求是,要求设规律、人类社会发展规律的认识和从中国特色社会主义建设实际出发,深入认我们做事情要尊重物质运动的客把握不断深入,开辟了中国特色社会识和把握规律观规律,要充分发挥主观能动性主义理论和实践发展的新境界矛盾的普遍性和特殊性辩证关系开辟了中国特色社会主义理论和实原理,要求我们从中国国情出发,以日益深入的规律认识指导中国特色社会践发展的新境界把马克思主义基本原理同中国具主义实践体实际相结合中国特色社会主义取得举世瞩目的中国所取得的成就说明中国特色社会主义成就,中国特色社会主义道路自信、实践是检验认识真理性的唯一道路正确、理论科学、制度优越和文化先进,制度自信、理论自信、文化自信不断标准符合人类社会发展趋势和方向,是增强“四增强个自信”的基础

10.A【考查点】本题考查我国的人民代表大会制度。【解析】从图表中可以看出人大提出议案的部门、数量、侧重方向等。从审议机构审议的议案数量看,关于法律方面的数量占比较大,这体现出我国坚持依法治国,全国人大致力于法治国家建设,①正确;从人大审议内容覆盖各个机构的角度,可以看出覆盖面涉及法律、监察、财经、教育、外事等多个部门,这说明全国人大及其常委会决定国家重大事务,②正确;人大具有立法权,人大代表具有提案权,③错误;全国人民代表大会行使国家最高立法权,④错误。

相关文章
栏目最新
随机推荐
热门标签